DSC03537

Powered ON

43b55249-3b36-48d7-b3d6-58452c7d05a6 4fe06b9f-b292-4ac5-a1d9-d49553e41733 image-20251002164027932

DSC03539

DSC03541

DSC03542

DSC03543

DSC03544

DSC03546

DSC03547

DSC03549

DSC03550

DSC03553

DSC03554

DSC03560

DSC03558

DSC03561

DSC03563

RA30

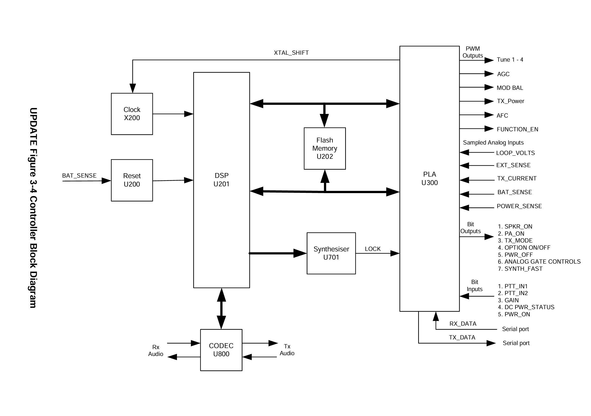
Service Manual

RX

image-20251002163551585

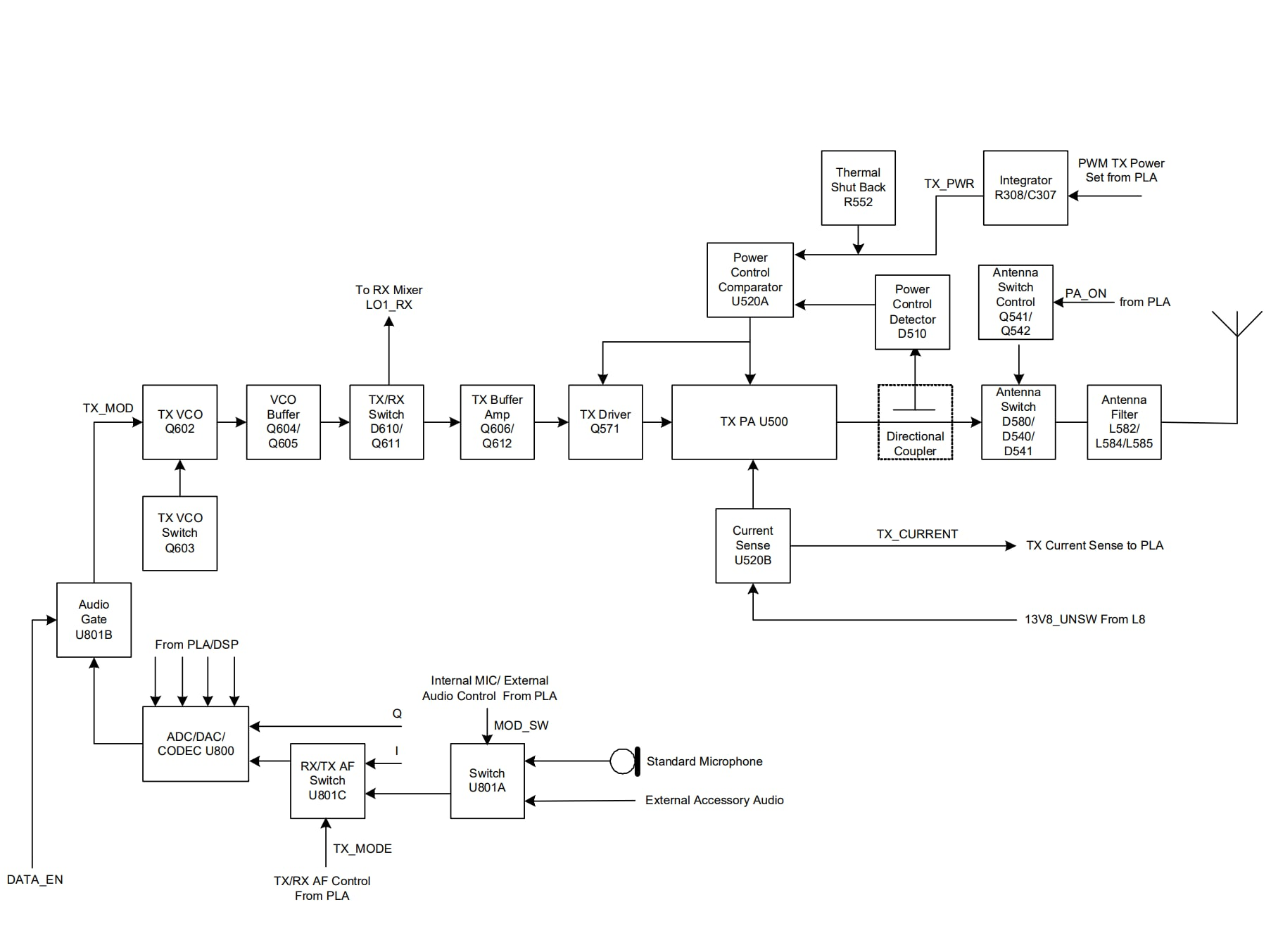
TX

99938ced-c4a0-4ab6-a88c-32d82e9e41c2

image-20251002163505427

image-20251002163636908

8659dabd-deda-41dc-a5ba-a0ecddf190bd